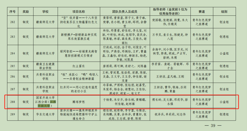
近日,江西省教育厅公布了江西省大学生创新大赛(2024)获奖名单。学校招生就业工作处(创新创业中心)推荐报送的《厉害了我的鸽》与《雕琢梦想》两个项目,分别荣获职教赛道创业组铜奖和“青年红色筑梦之旅”赛道公益组铜奖。

职教赛道

“青年红色筑梦之旅”赛道
威廉希尔官网高度重视大学生创新大赛的项目培育与参赛组织工作,鼓励学生围绕社会热点、科技前沿进行大胆设想,提交创新项目提案。从报名材料的准备到行程的安排,每一个环节都精心安排,确保学生们能够全身心投入到比赛中。同时,各市级开放大学也积极响应,纷纷展开了紧张而有序的备赛工作。在教师的悉心指导下,备赛学生投入到了紧张的研讨与实践中,他们反复推敲,勇于试错,精心雕琢每一个项目细节,力求将自己的创意转化为完美的作品。比赛期间,各参赛团队面对重重困难,展现出了非凡的韧性与勇气,他们迎难而上,顽强拼搏,用实际行动诠释了勇于探索、顽强拼搏的奋斗精神。
学校将继续深化人才教育培养改革,不断完善《创新创业教育》相关课程体系建设,秉承“以赛促教、以赛促学、以赛促创”的核心理念,积极组织各类创新创业大赛活动,通过实践锻炼,为学生搭建起一个展示自我、挑战自我、超越自我的广阔舞台,持续提升学生的创新创业能力。(供稿:招生就业工作处 编辑:梅莲 责编:黄莎)
